直通屏山|福建|时评|大学城|台海|娱乐|体育|国内|国际|专题|网事|福州|厦门|莆田|泉州|漳州|龙岩|宁德|南平|三明
您所在的位置:东南网 > 福建频道 > 文教 > 正文

首批文化产业赋能乡村振兴试点名单公布,福建入选的有……

2023-10-27 11:04:23 作者: 来源:央视新闻客户端  责任编辑:周冬   我来说两句

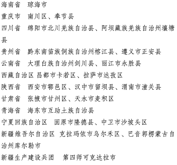
为深入贯彻落实党的二十大精神,全面推进乡村振兴,实施文化产业赋能乡村振兴计划,文化和旅游部办公厅、教育部办公厅、自然资源部办公厅、农业农村部办公厅联合印发《关于公布首批文化产业赋能乡村振兴试点名单的通知》,经过严格遴选,确定了首批63个全国文化产业赋能乡村振兴试点名单,福建入选的有——

image.png

image.png

相关阅读:

打印 | 收藏 | 发给好友 【字号
专题推荐
更多>>福建今日重点
更多>>国际国内热点
新闻图片
更多>>娱 乐
  • 点击排行
  • 三天
  • 一周
  • 一月
关于我们 | 广告服务 | 网站地图 | 网站公告
国新办发函[2001]232号 闽ICP备案号(闽ICP备05022042号) 互联网新闻信息服务许可证 编号:35120170001 网络文化经营许可证 闽网文〔2019〕3630-217号
信息网络传播视听节目许可(互联网视听节目服务/移动互联网视听节目服务)证号:1310572 广播电视节目制作经营许可证(闽)字第085号
网络出版服务许可证 (署)网出证(闽)字第018号 增值电信业务经营许可证 闽B2-20100029
福建日报报业集团拥有东南网采编人员所创作作品之版权,未经报业集团书面授权,不得转载、摘编或以其他方式使用和传播
职业道德监督、违法和不良信息举报电话:0591-87095403(工作日9:00-12:00、15:00-18:00) 举报邮箱:jubao@fjsen.com 福建省新闻道德委举报电话:0591-87275327