超强台风级!“格美”逼近福建!这些列车停运航线停航!
www.fjsen.com
2024-07-24 09:21:39
来源:中央气象台、央视新闻、福州气象、福州日报
刚刚!
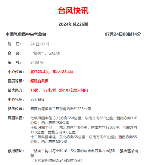
台风“格美”升级为
超强台风
中心最大风力已达16级
52米/秒(约187公里/小时)
继续逼近福建


福建54条客渡运航线停航
受台风“格美”影响,截至7月23日19时,福建宁德、福州、平潭、泉州、莆田的54条客渡运航线、91艘客渡船全线停航,其中“两马航线”“黄马航线”“泉金航线”等三条小三通客运航线停航。
莆田忠湄轮渡航线将于24日上午停航;厦门、漳州客渡运航线也将陆续停航。福建沿海1个在建风电项目已停工,相关施工作业船舶已全部进入防台风状态,作业人员已全部撤离。
福建海事局提醒,近期如有水上出行需求的群众,建议提前关注客渡船停航信息,适时调整出行计划,切忌乘坐乡镇船、渔船、“三无船”冒险出行。如遇海上险情及时拨打海上搜救电话“12395”。
这些列车停运
今年第3号台风“格美”即将登陆我国东南沿海,杭深高铁、漳龙、畲龙铁路等或受此影响,25日由深圳、广州等地开往厦门的部分列车已停运。

请大家及时关注最新预报信息
提前做好防范
