福建三市启动防台风Ⅰ级应急响应!一地今晚起“三停一休”!
| 2024-07-24 17:44:49 来源:新福建综合 责任编辑:周冬 我来说两句 |
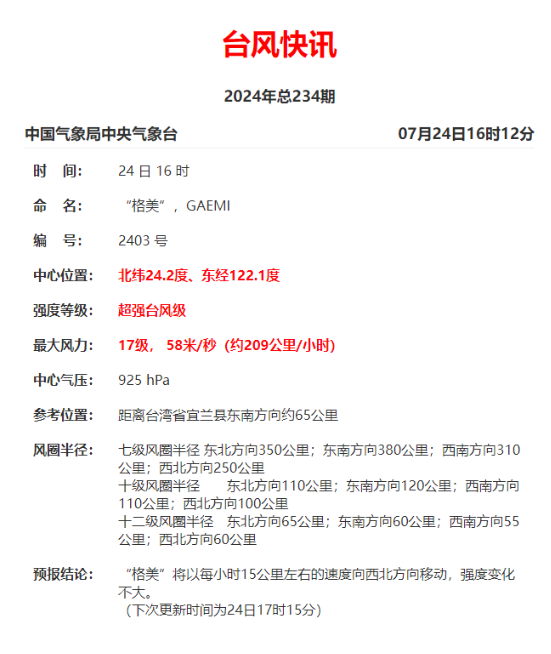
据中央气象台16时 发布的台风快讯 台风“格美” 目前距离台湾省宜兰县 东南方向约65公里 仍维持17级巅峰强度 预计“格美”将以每小时15公里左右的速度 向西北方向移动 强度变化不大
福州、莆田、宁德 提升防台风应急响应为Ⅰ级 来看详情—— 福州市人民政府防汛抗旱指挥部 关于提升防台风应急响应至Ⅰ级 并同时提升 防暴雨Ⅱ级应急响应的通知 各县(市)区防指,市防指各成员单位: 根据最新天气形势预测,福州市气象台于24日15时30分升级发布“台风预警Ⅰ级”和“暴雨预警Ⅰ级”。 根据《福州市防汛抗旱防台风应急预案》,市防指决定从7月24日16时起提升防台风应急响应至Ⅰ级并同时提升防暴雨Ⅱ级应急响应。请各单位密切关注台风动态,及时调整响应,同时加强安全管理,强化组织指挥,扎实做好防御工作。 福州市人民政府防汛抗旱指挥部 2024年7月24日 莆田提升防台风应急响应至Ⅰ级、 防暴雨Ⅱ级应急响应 根据最新天气形势分析,莆田市气象局决定于2024年7月24日16时起将重大气象灾害(台风)Ⅱ级应急响应提升至Ⅰ级,将重大气象灾害(暴雨)Ⅲ级应急响应提升至Ⅱ级。
宁德市人民政府防汛抗旱指挥部 关于提升防台风应急响应为Ⅰ级 并提升防暴雨应急响应为Ⅲ级的通知 各县(市、区)、东侨开发区防指,市防指各成员单位: 今年第3号台风“格美”今天14时中心距离台湾省宜兰县东南方向约105公里(北纬24.1度、东经122.5度),中心附近最大风力17级(58米/秒,超强台风级)。预计“格美”将以每小时10~15公里左右的速度向西偏北方向移动,强度变化不大,24日夜间在台湾省中北部沿海登陆(强台风级,14~15级);之后穿过台湾省,将于25日下午到上半夜在福建福鼎到晋江一带沿海登陆(台风级或强台风级,13~14级),登陆后继续深入内陆北上。宁德市气象台24日15时,将“台风预警”提升为Ⅰ级,将“暴雨预警”提升至Ⅱ级。 根据《宁德市防汛抗旱防台风应急预案》,市防指决定7月24日15时20分提升防台风应急响应为Ⅰ级、提升防暴雨应急响应为Ⅲ级。请各地各成员单位适时调整应急响应,强化组织指挥,扎实做好防御工作。 宁德市人民政府防汛抗旱指挥部 2024年7月24日 福清发布动员令 24日20时起“三停一休”! 福清市 关于防御第3号台风“格美” 相关工作的紧急动员令 各园区、农场、镇街,市防指成员单位: 今年第3号台风“格美”今天9时中心距离台湾省宜兰县东南方向约195公里(北纬23.6度、东经123.2度),中心附近最大风力16级(55米/秒,超强台风级)。预计“格美”将以每小时10~15公里的速度向西北方向移动,强度逐渐加强,逐渐向台湾岛东部沿海靠近,并将于24日晚上在台湾岛中北部沿海登陆。之后穿过台湾岛,25日下午到夜间在福鼎到晋江一带沿海登陆,同时带来特大暴雨。市防汛抗旱指挥部已于7月24日14时启动防台风Ⅰ级应急响应,经研究决定发布全市动员令,从7月24日20时起到防台风Ⅰ级应急响应结束之前,在全市范围内实行“三停一休”: 一、除民生保障类(供水、供电、燃气、通信、医疗等)、生活服务类(提供生活必需用品的商超等)、化工等特殊行业保基本运转外,全市其他所有行业实施停工(业)、停产、停运、休市,取消各类聚集性活动,确保人民生命财产安全。 二、生活服务类行业停止营业。 三、出租车、网约车停运,除应急车辆外,其他车辆不得上路。 四、从24日20时起到防台风Ⅰ级应急响应结束之前,全体市民及外地在融人员人不出门、车不上路。 请属地及相关单位督促全体市民及外地在融人员听从指挥、做好防护,千万不可麻痹大意、心存侥幸,确保安全。 福清市人民政府防汛抗旱指挥部 2024年7月24日 (来源:中央气象台、福州市人民政府防汛抗旱指挥部、莆田市气象局网站、宁德广播电视台、福清市人民政府防汛抗旱指挥部、中国天气) |
相关阅读:
![]() |
打印 | 收藏 | 发给好友 【字号 大 中 小】 |












