福建省气象台今天(27日)17时
发布“暴雨预警Ⅳ级”
未来三天天气
28~29日福建有大范围暴雨过程
中部地区有大暴雨
过程累计雨量可达60~130毫米
局部200毫米
雷雨时有短时强降水、
局地8~10级大风等强对流天气
28日夜间中北部沿海海区
风力短时可达7~8级、阵风8~10级
具体预报如下
今天傍晚到夜里,全省多云转阵雨,内陆地区局部中到大雨。
28日,宁德、三明、龙岩、福州、莆田、泉州、厦门七市和平潭大部、南平(邵武、武夷山、政和、建阳、建瓯、延平、顺昌)和漳州(龙文、芗城、长泰、华安、南靖、平和、龙海)有暴雨
其中龙岩(长汀、武平、连城、上杭、漳平、新罗)莆田(涵江、秀屿、荔城、城厢)福州(福清、连江、马尾、罗源、长乐、永泰、闽侯)平潭、泉州(市区、惠安、南安、德化、晋江、石狮)三明(清流、宁化、永安)厦门(翔安、同安)和宁德(霞浦、蕉城、福安、古田)有大暴雨
24小时累计雨量60~120毫米,局部200毫米,最大小时雨量80毫米。

28日08时~29日08时降水量预报
29日白天,全省阴有阵雨,南部地区部分中到大雨,局部暴雨。29日夜间,全省转多云。
省防汛办要求
一要思想上高度重视。这次降雨是福建今年以来最强过程,覆盖面广,强降雨区域集中,落区存在重叠,致灾风险高。从历史看,端午节前后的“龙舟水”往往雨量大、雨势强,容易引发山洪、滑坡、泥石流等次生灾害。各地各部门务必保持高度警觉,克服麻痹思想和侥幸心理,抓细抓实各项防御措施。
二要强化预警“叫应”和公众预警。气象、水利、自然资源等部门要密切监测、滚动预报,预警“叫应”纵向要到基层、到各防汛责任人,横向要到各防灾减灾救灾职能部门。要广泛向公众发布预警信息和防御指南,保证预警信息全覆盖、无遗漏。
三要强化调度,及时启动响应。各级防指要密切跟踪雨情、汛情,跟进分析研判,及时启动应急响应,调度部署防御措施。各防指成员单位要适时启动部门预案或应急响应,加强本行业风险防控。预报有强降雨地区的防指指挥长、乡镇党政负责同志要坐镇指挥,原则上不得离开本辖区。各地包乡驻村干部要迅速下沉一线,开展隐患排查整治或落实度汛措施。
四要坚决转移危险区域人员。要汲取近期外省(区)山洪、地质灾害教训,组织做好危险区域人员转移避险工作,严防群死群伤。要坚决执行省防指关于防汛高级别预警防范若干措施要求,落细落实防御工作,坚决转移受威胁人员。水利、自然资源等部门要加强指导,各地要加强群测群防,按照“三个紧急撤离”“四个一律”要求,做好临灾转移、扩面转移工作,妥善安置转移群众,防止擅自返回。
五要抓实重点领域风险防控。道路交通方面,交通运输部门要强化对山区道路、跨江桥梁、下穿隧道等易积水、易塌方路段的巡查排查,遇强降雨时按预案分级实施限速通行、临时封路等措施,并通过导航平台、交通广播引导公众合理规划出行路线。在建工程方面,住建部门要立即组织对在建工地、在建项目涉水营地等部位开展全覆盖安全隐患排查,重点聚焦塔吊、脚手架、深基坑等关键设施设备,督促施工单位落实排水防涝措施。遇强降雨等极端天气时,必须果断采取停工撤人措施,严禁冒险作业。景区景点方面,文旅部门要指导景区、景点以及网红打卡点,根据气象预警情况,动态调整开放范围和游览项目,在强降雨来临前,提前疏散游客,在危险区域设置明显警示标识,适时关闭景区,确保安全。学校安全方面,预报有大暴雨地区的教育部门,要加强与气象部门的沟通联动,提前研判风险。如需采取停课措施,要在今天晚上之前通知到家长和学生。要督促学校同步开展校园安全隐患排查,提醒家长加强学生离校期间安全管理,防止学生在暴雨期间前往危险区域。
六要全面做好应急准备。要提前制定应急预案,储备必要的生活物资、应急电源和通信设备,加强卫星电话等应急通信设备的维护和调试。要组织消防救援、森林消防等综合性消防救援队伍及各专业抢险、抢修队伍做好值班备勤和队伍物资准备工作,一旦发生发现险情,及时高效开展应急处置和抢修抢通。要组织各类新闻媒体及时发布各类灾害预警信息、公众防御指南,提醒公众避免不必要的户外活动。要及时向社会发布权威信息,主动回应公众关切。
未来十天天气趋势
28日,全省阴有大雨到暴雨,中部地区部分大暴雨。雷雨时有短时强降水、局地8~10级大风等强对流天气。
29日白天,全省阴有阵雨,中南沿海地区部分中到大雨,局部暴雨。
29日夜间到31日白天,全省多云。
31日夜间,全省多云到阴,北部地区有阵雨或雷阵雨,局部中到大雨。
6月1~2日,北部地区阴有阵雨或雷阵雨,部分中到大雨,局部暴雨;其余地区多云到阴,部分有阵雨或雷阵雨。
3日,全省阴有阵雨或雷阵雨,局部中到大雨。
4~6日,全省多云到阴,部分有阵雨或雷阵雨。
防御提示
●暴雨灾害风险:莆田、龙岩、泉州、厦门、宁德、福州、平潭、三明等地有中高暴雨致灾风险。建议相关部门加强地质灾害隐患点的巡查和排险,防范可能出现的中小河流洪水、山洪、城乡积涝、塌方、滑坡等次生灾害。
●强对流灾害风险:关注强对流天气对农业生产和户外活动(工地施工、高空作业、水上活动、景区旅游等)的不利影响。
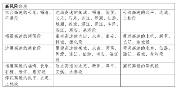
●交通安全风险:受降雨天气影响,部分路段有高等级的交通气象风险,请注意防范。

交通气象灾害风险路段
科普时间

来源:福建气象、福建应急管理
