高考各批次志愿填报时间确定 高考成绩将于6月25日前公布
| 2024-06-20 10:20:02 来源:东南网 责任编辑:周冬 我来说两句 |
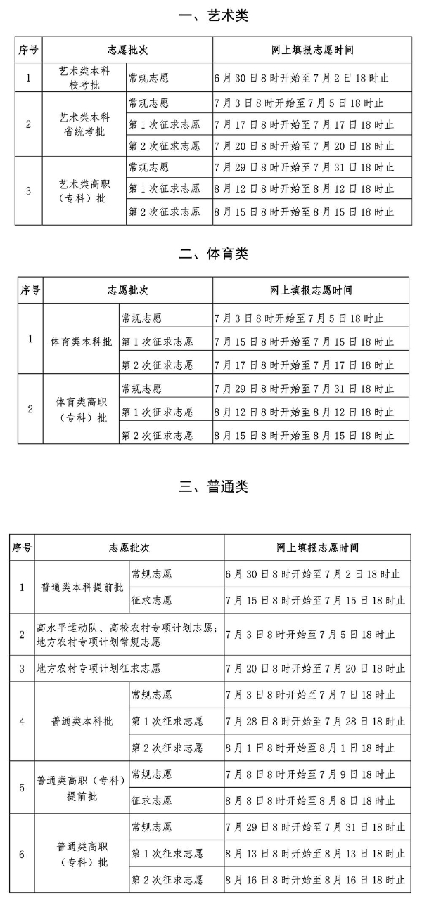
东南网6月20日讯(福建日报记者 储白珊) 19日,省高等学校招生委员会、省教育厅印发《2024年福建省普通高等学校招生录取实施办法》,部署2024年福建省普通高等学校招生录取工作。 高校招生志愿(包括常规志愿和征求志愿,下同)全部实行网上填报,考生网上填报的志愿是投档和录取的唯一依据。志愿填报时间截止后,网上填报志愿系统即自动关闭。未按时填报志愿,后果由考生本人承担。 省高等学校招生委员会、省教育厅提醒,广大考生要认真阅读有关高校招生章程、选考科目要求以及我省公布的招生规定、招生计划等,按有关规定和要求进行网上填报志愿,并对所填报志愿的真实性和准确性负责。因考生本人疏漏或失误造成的后果,由考生本人承担责任。考生须慎重填报,一经录取,不予退档。 又讯 (记者 储白珊) 省教育考试院19日发布消息,我省2024年普通高考成绩将于6月25日前公布。届时,考生可登录福建省教育考试院网站https://www.eeafj.cn/,访问“数字服务大厅”,点击“高考高招”,进入“高考成绩查询”,凭本人账号、密码和考生号进行查询。 |
相关阅读:
![]() |
打印 | 收藏 | 发给好友 【字号 大 中 小】 |











