“小犬”已在台湾登陆 福建近日有雨
| 2023-10-05 10:34:27 来源:东南网 责任编辑:陈玮 |
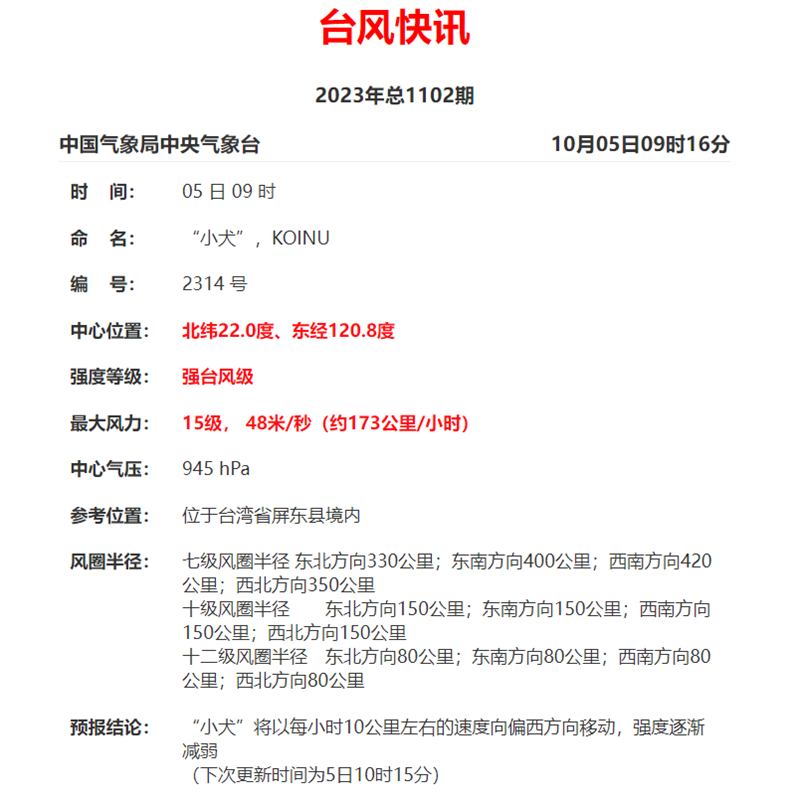
| 419a0f77a9d30aa6464e8db46657c690 东南网10月5日讯(通讯员 黄志刚 本网记者 余跃)中央气象台消息,今年第14号台风“小犬”(强台风级)的中心已于05日08时20分前后在台湾省屏东县鹅銮鼻登陆,登陆时中心附近最大风力有15级(48米/秒),中心最低气压945百帕。 今日09时,“小犬”中心位于台湾省屏东县境内(北纬22.0度、东经120.8度),最大风力15级(48米/秒,约173公里/小时)。中央气象台预报,“小犬”将以每小时10公里左右的速度向偏西方向移动,强度逐渐减弱。 福建省气象台预报,今天,受“小犬”外围东北到偏东气流影响,全省多云到阴,沿海地区部分有阵雨或雷阵雨,局部中雨;其余地区局部有阵雨或雷阵雨。 6日,受“小犬”环流影响,全省阴有小到中雨,沿海地区部分有大雨到暴雨,南部沿海地区局部大暴雨。 7日,受“小犬”环流影响,全省阴有小到中雨;中南部地区部分有大雨到暴雨,南部沿海地区局部大暴雨。
今年第14号台风“小犬”(强台风级)的中心已于05日08时20分前后在台湾省屏东县鹅銮鼻登陆。
台风快讯。中央气象台今日09时16分发布 |
相关阅读:
![]() |
打印 | 收藏 | 发给好友 【字号 大 中 小】 |












